How SimplePay Handles Feature Requests

Author: Shirlynn Koh and Jamie Bezuidenhout

    3 minute read    

At SimplePay, identifying new ways of making customers’ lives easier is not something we take lightly, and it is not always as straightforward a task as it appears to be… We constantly weigh up whether certain features should be developed over others, and find ourselves asking a variety of questions before deciding whether or not to focus on developing a new feature.

We thought it may be useful to share a bit of insight into how the proverbial sauce is made when a new feature is requested, developed and released on SimplePay.

Customer Feedback

Understanding what it is our customers want is imperative; when a customer suggests we develop a feature, we take this request seriously. Every request we receive is submitted and tracked so that we know who to reach out to once the feature has been developed. Customers are usually asked a few questions to help us understand exactly what it is they’re looking for. Most of the time (and because of the awesome flexibility of the system), a solution exists that helps our customers achieve their end goal, but we’re always asking ourselves, “but is it simple?”.

Internal Review and Development

With all of the feature requests that are submitted, it’s often tough to decide which ones should get developed, when and why. Some of the most important considerations that inform whether a feature is developed or not depend on:

  • How many customers have historically requested the feature?
  • How many customers will the development of the feature positively affect and how much time will it save them?
  • Does it make business sense for us to develop this feature?

    • How long (in terms of time and cost) will it take to develop the feature?
    • Do we have the internal capacity to develop this feature?
    • Does this feature complement our current payroll offering? Is the feature in line with where we envisage SimplePay going? Are we staying true to ourselves without deviating (too far) away from our core functions?

Once a feature request has been identified as a candidate for development, the ticket joins a heap of other tickets. These tickets range from fixing a typo on our website to keeping up with a legislative change. As you’d expect, tickets are triaged and require input from various different team members, depending on their type. The most important tickets, of course, are those rare bugs that prohibit certain customers from processing their payroll. This triggers an immediate ‘all hands’ response where the team shifts their time focusing on relatively less important tickets to these so-called blockers. The next most important category of tickets the team needs to focus on are those that are deadline-driven, where the deadline is set outside of our ambit of control. Most commonly, these would be tickets that focus on updating system calculations and our handling of legislative changes to tax tables and ETI in South Africa, as prime examples.

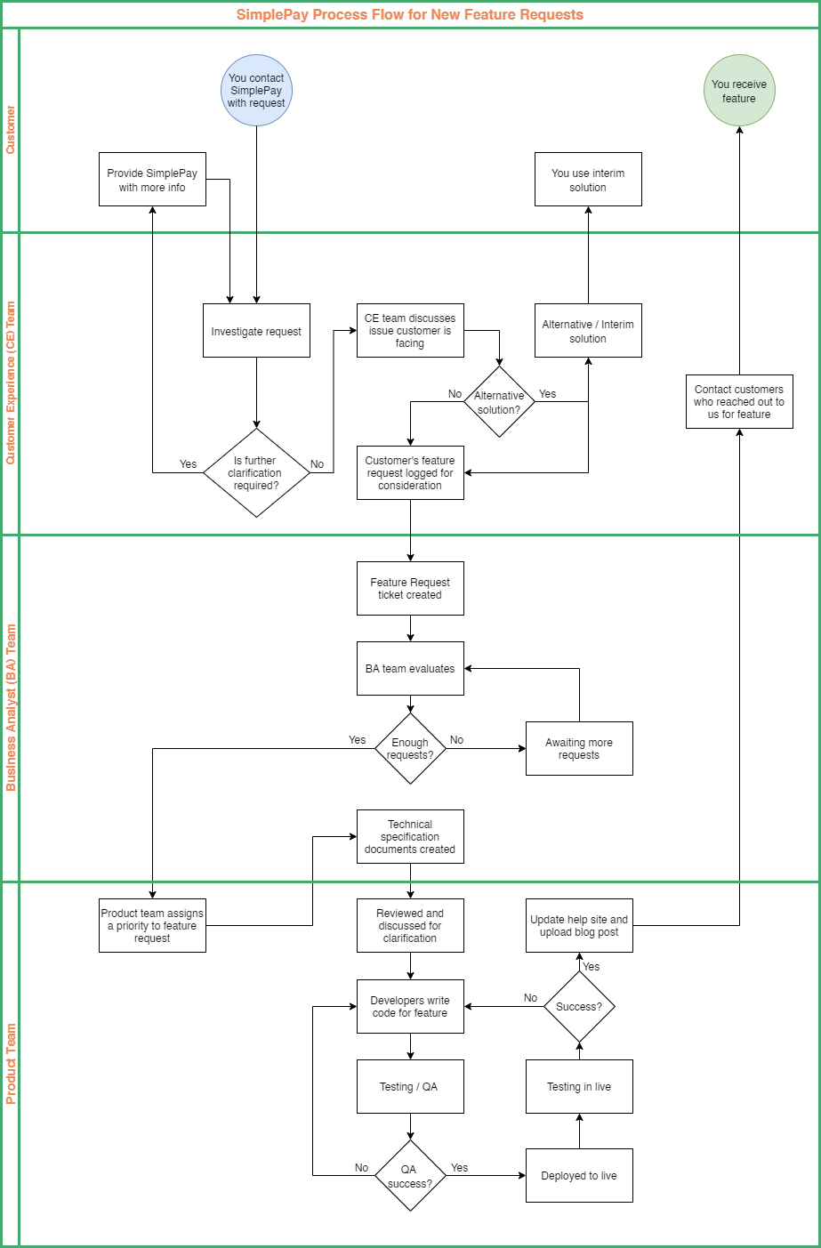
The diagram below depicts an example of the process involved when you as a customer contact us for a new feature.

Some of the major features we’ve introduced in 2021 alone include:

  • Bulk Leave imports
  • Approver (Leave/Info Request/Claim) Override
  • Custom Item Beneficiaries
  • Batch Beneficiary Payments
  • Bulk Payslip Exports, and
  • Bulk Leave Adjustments

For a full list of the features we’ve recently developed in South Africa, click here.

Pricing Structure

Our fees for payroll are all-inclusive, and within that singular price, clients enjoy unlimited access to our self-service module, our mobile application, and training resources without having to worry about paying additional fees. The same notion applies to feature requests. The reason behind the way our pricing mechanism works the way it does is simple; SimplePay is built for our entire client base as a whole and as such we’ve taken on the responsibility of ensuring all feature requests that do get developed meet the various needs of all our clients.

We avoid imposing additional charges for feature requests as we recognise this could potentially deter people from submitting their requests. We appreciate the invaluable insight from our customers and recognise how feature requests provide us with the opportunity to develop something that could work better for our clients. We’re proud to share that this sets us apart from our competition.

Given the size of our team and based on the wonderful feedback we’re constantly receiving from our customers, it’s safe to say we’ve made tremendous strides in the past few years in transforming the payroll landscape. We’ll remain innovative and always welcome your suggestions on how we can improve in order to continue exceeding your expectations.

We hope this article helped in giving you clarity on how SimplePay manages feature requests. If you have a feature request that you’d like to share, please reach out to the Support team.

Team SimplePay